Introduction
Living with sciatica can feel overwhelming, as the pain often disrupts daily routines and diminishes your quality of life. Fortunately, there are effective exercises that can provide significant relief and promote healing. This article explores ten targeted sciatica nerve exercises designed not only to alleviate pain but also to enhance mobility and strengthen key muscle groups. But the real question is: can these exercises genuinely change how you experience sciatica, or are they just a quick fix? By exploring this question, we can uncover a path toward lasting relief and improved well-being.
Ponte Vedra Spine & Pain Center: Comprehensive Sciatica Pain Management
If you’re struggling with sciatica, you’re not alone in feeling the weight of that pain. At Ponte Vedra Spine & Pain Center, we understand that managing discomfort can be challenging, which is why we tailor our advanced treatments to meet your unique needs.
Dr. Eli Loch and his compassionate team utilize state-of-the-art methods, including:
- Nerve stimulation
- Regenerative therapies
to effectively address the root causes of your discomfort. Our approach is all about you; we aim to not just ease your pain but to enhance your quality of life.
With many patients experiencing chronic pain from sciatica, our innovative treatments are crucial in providing lasting solutions. Imagine a life where pain no longer holds you back; that’s the future we’re committed to helping you achieve.
Successful case studies demonstrate how personalized care can lead to improved outcomes and a better quality of life for our patients.
Knee to Chest Stretch: Alleviate Sciatica Pain Effectively
If you’re struggling with discomfort in your lower back or legs, you’re not alone; many people face similar challenges every day. To execute the Knee to Chest Stretch, lie on your back with your legs extended. Gently pull one knee toward your chest, holding it with both hands while keeping the other leg flat on the ground. Hold this position for 20-30 seconds, allowing the stretch to help ease pressure on your sciatic nerve, which can be enhanced by incorporating sciatica nerve exercises, leading to less pain and more comfort in your daily life. This stretch can be particularly beneficial for relieving tension in your lower back and glutes.
Many have shared how this stretch not only eases their nerve pain but also helps them move more freely. Our physical therapists often share how the Knee to Chest Stretch can gently open up space for your sciatica nerve exercises, offering relief. Consistent practice of this stretch can lead to enhanced flexibility and comfort, assisting you in regaining your daily activities without the weight of discomfort.
Along with the Knee to Chest Stretch, consider other effective non-medication strategies for managing joint discomfort, such as:
- Lifestyle changes
- Physical therapy
- Assistive devices
Consulting a healthcare provider before starting any new exercise routine is crucial, especially if you have existing conditions, to ensure a comprehensive approach to pain management at Ponte Vedra Spine & Pain Center. By incorporating these stretches and strategies, you can take meaningful steps toward a more comfortable and active life.
Glute Bridge: Strengthen and Relieve Sciatica Discomfort
Many people struggle with persistent lower back pain that affects their daily lives, leaving them searching for effective solutions.
To execute the Glute Bridge, lie on your spine with your knees bent and feet flat on the floor, positioned hip-width apart. Press through your heels to lift your hips toward the ceiling, squeezing your glutes at the top of the movement. Maintain this position for a few seconds before lowering down. Aim for 10-15 repetitions.
Strengthening your glutes is essential for stabilizing your lower spine and easing discomfort. Many have found that by strengthening their glutes, they can significantly reduce lower back pain, as these muscles support spinal alignment and lessen stress on the lower back.
Patient experiences indicate that regular practice of the Glute Bridge, in conjunction with sciatica nerve exercises, improves core stability and leads to a significant reduction in sciatica symptoms, making it a beneficial addition to any discomfort management routine.
Incorporating lifestyle changes, physical therapy, and assistive devices can further aid in managing joint discomfort effectively, as noted in the FAQs regarding non-medication strategies. If you’re not feeling better after 6 to 8 weeks of trying these methods, it’s a good idea to reach out to your doctor for more help.
Fitness experts highlight the significance of fortifying the glutes for pain alleviation, pointing out that a robust gluteal foundation aids spinal alignment and diminishes strain on the lower region. Embracing the Glute Bridge as part of your routine could be the key to reclaiming comfort and mobility in your life.
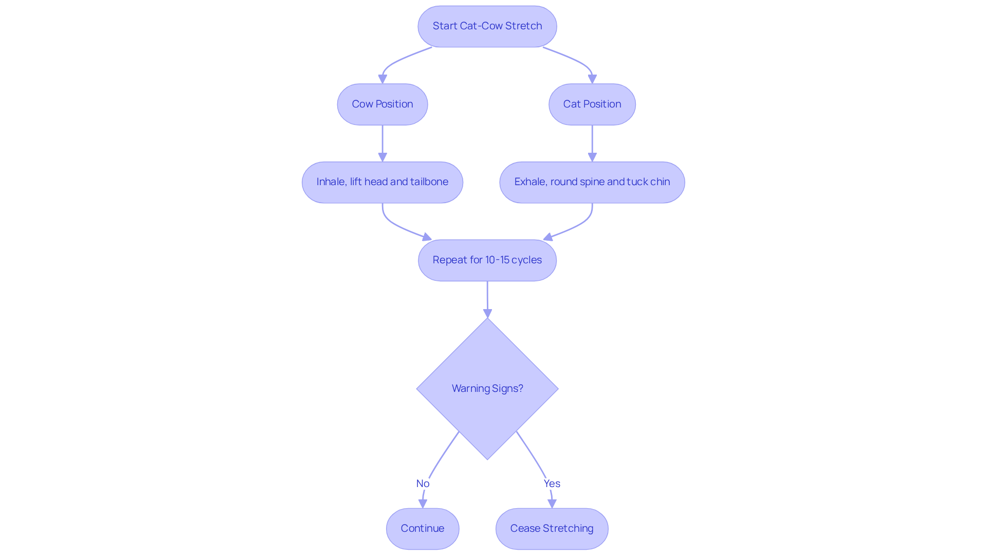
Cat-Cow Stretch: Enhance Spinal Flexibility for Sciatica Relief
If you’re feeling overwhelmed by discomfort in your spine or nerves, you’re not alone. Begin on all fours, positioning your wrists directly under your shoulders and your knees under your hips. Take a deep breath and gently curve your spine into the ‘cow’ position, lifting your head and tailbone towards the ceiling, feeling the stretch. Then, exhale as you move into the ‘cat’ position by rounding your spine and tucking your chin to your chest. Repeat this sequence for 10 to 15 cycles. This gentle stretch can help ease the tension in your lower back, bringing you much-needed relief from nerve-related discomfort.
Many have found that sciatica nerve exercises, including movements like the Cat-Cow Stretch, can help manage sciatica, making it easier to move and feel more comfortable. Consistent practice can lead to long-term enhancements in flexibility and discomfort management.
To further support joint health, consider incorporating lifestyle changes such as:
- Maintaining a healthy weight
- Engaging in regular physical activity
- Utilizing assistive devices when necessary
If you’ve been dealing with discomfort in your spine or nerves, it’s important to approach new exercises with care. Be mindful of warning signs to cease stretching, such as:
- Worsening discomfort
- Sudden leg weakness
- Escalating numbness
Incorporating these precautions ensures a safe and effective practice. Remember, consistency is key; aim to practice these stretches daily for optimal results. By taking these steps, you can pave the way for a more comfortable and active life.
Cobra Stretch: Target Lower Back Pain from Sciatica
If you’re struggling with lower back pain, you’re not alone, and there are ways to find relief. To perform the Cobra Stretch effectively, follow these steps:
- Start by lying face down with your hands under your shoulders.
- As you press into your palms, lift your chest off the ground while keeping your pelvis firmly on the floor.
- Hold this position for 15 to 30 seconds, and remember to breathe deeply throughout the stretch.
This stretch helps lengthen your spine, and incorporating sciatica nerve exercises can ease lower back pain. Research shows that when done correctly, the Cobra Stretch, among other sciatica nerve exercises, can help your spine move better and relieve pressure on the sciatic nerve, potentially reducing discomfort and improving mobility.
Integrating this stretch into a broader pain management strategy, which may include:
- Lifestyle changes
- Weight management
- Physical therapy
- Assistive devices
can enhance its effectiveness. It’s important to be careful, as doing this stretch incorrectly might make your pain worse, especially if you have certain back issues. Many patients have found that this stretch brings them relief, making it a valuable part of their pain management journey at Ponte Vedra Spine & Pain Center. Incorporating the Cobra Stretch into your routine could be a step toward feeling better and regaining your mobility.
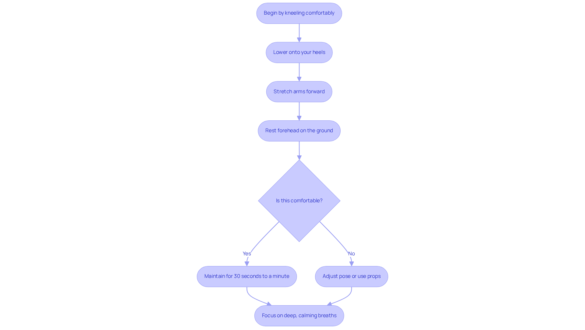
Child’s Pose Stretch: Gentle Relief for Sciatica Tension
Begin by kneeling comfortably, allowing yourself to feel grounded before gently lowering onto your heels and stretching your arms forward, resting your forehead softly on the ground. Maintain this position for 30 seconds to a minute, focusing on deep, calming breaths.
Child’s Pose is known for creating space between the vertebrae, which can help ease pressure on the sciatic nerve and can be beneficial when combined with sciatica nerve exercises to encourage relaxation in your lower back. While some individuals may experience immediate relief from this stretch, others might find it less effective, especially if they have specific conditions like herniated discs.
It’s important to listen to your body and adjust the pose as needed, using props for extra support if that feels right for you. Yoga instructors often highlight the importance of Child’s Pose in a broader routine that includes sciatica nerve exercises, emphasizing its role in enhancing flexibility and reducing nerve compression.
By incorporating this gentle stretch into your daily routine, you may find a significant improvement in your overall comfort and mobility.
Bird-Dog: Improve Core Stability to Combat Sciatica
If you’re struggling with nerve pain, the Bird-Dog movement can be a gentle yet effective way to strengthen your core and support your spine. To perform this exercise, start in a tabletop position with your hands aligned under your shoulders and knees under your hips. As you extend one arm forward, simultaneously extend the opposite leg behind you, keeping your hips and shoulders square to the floor. Hold this position for a few seconds, then return to the starting position and switch sides. Aim for 10-15 repetitions on each side.
Many have found that the Bird-Dog not only helps stabilize the lower back but also offers a sense of relief and empowerment in managing their pain. This exercise engages the muscles that support your spine, which can greatly alleviate discomfort. We understand that maintaining core stability is essential for managing back pain, as it helps you maintain good posture and feel more comfortable in your daily life.
Incorporating weight management and assistive devices can further enhance the effectiveness of non-medication strategies. By integrating movements like the Bird-Dog into your routine, you can join countless others who have found relief and regained control over their lives. Research indicates that 80% to 90% of individuals with sciatica experience relief from lifestyle modifications, physical therapy, and sciatica nerve exercises, including activities such as the Bird-Dog, emphasizing the significance of these approaches in effectively managing joint discomfort.
Clamshell: Strengthen Hips to Support Sciatica Relief
If you’re struggling with sciatica, you’re not alone in feeling the weight of discomfort that can disrupt your daily life. To ease your discomfort, let’s explore the Clamshell movement together. Start by lying on your side with your knees bent at a 90-degree angle and your feet together. Keeping your hips stable, gently lift your top knee while maintaining alignment. Hold for 5 seconds, then lower your knee back down for another 5 seconds. We encourage you to aim for 10-15 repetitions on each side, integrating this gentle activity into your routine 2-3 times a week for the best results. You’re taking a positive step toward feeling better.
This exercise, part of sciatica nerve exercises, is designed to strengthen your hip abductors, which play a crucial role in supporting your pelvis and alleviating the discomfort associated with sciatica. Consistent practice of sciatica nerve exercises can boost your pelvic stability, decrease lower spine tension, and enhance your overall movement patterns, making it a valuable addition to your routine for managing sciatica. If you’re looking for an extra challenge, consider placing a resistance band around your legs just above the knees. This can help activate your glute muscles even more, giving you added support on your journey to relief.
Alongside this exercise, embracing lifestyle changes, seeking physical therapy, and using assistive devices can further enhance your joint health and pain management. At Ponte Vedra Spine & Pain Center, we’re committed to supporting you every step of the way. With consistent practice and the right support, you can take meaningful steps toward a more comfortable and active life.
Lower Trunk Rotation: Enhance Mobility for Sciatica Relief
Let’s start with the Lower Trunk Rotation. Find a comfortable spot on your back, knees bent and feet flat on the floor. Slowly lower both knees to one side while keeping your shoulders flat on the ground. Hold this position for a few seconds to feel a gentle stretch in your lower back, then return to the starting position and repeat on the opposite side. This gentle movement can help you feel more flexible in your lower back and ease the tension that often comes with sciatica nerve exercises.
Please listen to your body; if you feel any discomfort, tingling, or numbness, it’s best to stop and rest. Practicing this movement regularly may help you find it easier to move and experience less discomfort in your daily life. Many patients have shared that incorporating sciatica nerve exercises into their routine has led to noticeable improvements in their symptoms, especially with consistent practice.
Additionally, lifestyle changes, physical therapy, and assistive devices can further support you in managing joint discomfort effectively. Aim to practice this activity once or twice each day. If you notice that your symptoms aren’t improving after three weeks, we encourage you to reach out to the Ponte Vedra Spine & Pain Center for personalized support and guidance.
Consult a Specialist: Ensure Safe Sciatica Exercise Practices
If you’re struggling with sciatica, you might feel lost and unsure about how to move forward. Seeking advice from a healthcare expert before starting any physical activity program is crucial, especially if you’re dealing with intense discomfort or have underlying health issues. A specialist in pain management can really help you find the right approach for your unique situation, ensuring that the activities you engage in are safe and suitable for you. This precaution is vital not just for preventing further injury but also for facilitating effective recovery.
Many people find that working with a pain management specialist leads to better outcomes, as these professionals guide them in safe activity practices that promote healing while minimizing risks. In 2026, the importance of professional oversight in exercise programs for back pain is underscored by patient safety statistics, showing that structured, supervised exercise regimens significantly lower the chances of worsening symptoms.
By prioritizing expert consultation, you can navigate your recovery journey more effectively, leading to improved mobility and a better quality of life. With the right support, you can transform your journey through sciatica into one of healing and renewed strength.
Conclusion
Living with sciatica pain can feel overwhelming, but there is hope and help available. Effective management involves a thoughtful approach that includes targeted exercises designed to alleviate discomfort and enhance mobility. We’ve highlighted ten specific exercises, like the Knee to Chest Stretch, Glute Bridge, and Cat-Cow Stretch, each aimed at addressing different aspects of sciatica symptoms. These exercises can bring you relief now and help you build a stronger, more flexible back for the future.
Throughout this journey, it’s essential to recognize the importance of personalized care and professional guidance. When you reach out to our caring specialists at Ponte Vedra Spine & Pain Center, you’ll find personalized support that truly understands your journey. Incorporating lifestyle changes alongside these movements can amplify results, leading to a more comfortable and active life.
Ultimately, embracing these sciatica nerve exercises and seeking appropriate professional support can transform the journey through pain into one of recovery and empowerment. By taking these steps, you can reclaim your life from pain and embrace a future filled with possibilities.
Frequently Asked Questions
What services does Ponte Vedra Spine & Pain Center offer for sciatica pain management?
Ponte Vedra Spine & Pain Center offers advanced treatments such as nerve stimulation and regenerative therapies to address the root causes of sciatica pain.
How does the clinic approach sciatica treatment?
The clinic tailors its treatments to meet individual patient needs, focusing on not just easing pain but also enhancing the overall quality of life.
What is the Knee to Chest Stretch and how can it help with sciatica?
The Knee to Chest Stretch involves lying on your back and pulling one knee toward your chest while keeping the other leg flat. This stretch can alleviate pressure on the sciatic nerve and improve flexibility, leading to less pain and greater comfort.
How often should the Knee to Chest Stretch be practiced?
Consistent practice of the Knee to Chest Stretch is recommended to enhance flexibility and comfort, helping individuals regain their daily activities without discomfort.
What is the Glute Bridge exercise and how does it benefit those with sciatica?
The Glute Bridge involves lying on your back with knees bent and lifting your hips while squeezing your glutes. This exercise strengthens the glutes, stabilizes the lower spine, and can significantly reduce lower back pain associated with sciatica.
How many repetitions of the Glute Bridge should be performed?
It is recommended to aim for 10-15 repetitions of the Glute Bridge.
What other strategies can help manage sciatica pain?
Other effective non-medication strategies include lifestyle changes, physical therapy, and the use of assistive devices.
When should someone consult a healthcare provider regarding sciatica pain?
It is advisable to consult a healthcare provider if pain persists after 6 to 8 weeks of trying home management methods, or before starting any new exercise routine, especially if there are existing conditions.
List of Sources
- Ponte Vedra Spine & Pain Center: Comprehensive Sciatica Pain Management
- Electro Zen Acupuncture Advances Sciatica Treatment Through Bioelectrical Healing Approach (https://registerguard.com/press-release/story/24261/electro-zen-acupuncture-advances-sciatica-treatment-through-bioelectrical-healing-approach)
- Sciatica Treatment in 2026: Smarter, Less Invasive, and Root-Cause Focused (https://linkedin.com/pulse/sciatica-treatment-2026-smarter-less-invasive-focused-dr-alexander-khygc)
- How Effective Are Nonsurgical Treatments for Sciatica? – Goodman Campbell (https://goodmancampbell.com/2026/01/how-effective-are-nonsurgical-treatments-for-sciatica)
- Innovations in Sciatica Treatment for Chronic Pain Relief (https://elpasobackclinic.com/innovations-in-sciatica-treatment-for-chronic-pain-relief)
- Sciatica Treatment Options in 2026 | ANSSI Wellness (https://anssiwellness.com/best-sciatica-treatments-2026-home-care-non-surgical)
- Knee to Chest Stretch: Alleviate Sciatica Pain Effectively
- Frontiers | Exercise as a promising alternative for sciatic nerve injury pain relief: a meta-analysis (https://frontiersin.org/journals/neurology/articles/10.3389/fneur.2024.1424050/full)
- 5 Best Stretches and Exercises for Sciatica Pain (https://goodmancampbell.com/2025/11/best-stretches-and-exercises-for-sciatica-pain)
- Sciatica stretches to relieve pain: 8 to try (https://medicalnewstoday.com/articles/317920)
- Glute Bridge: Strengthen and Relieve Sciatica Discomfort
- Best Exercises for Sciatica Relief: A Physician-Guided Guide — OC Wellness Physicians Medical Group (https://ocwellnessphysicians.com/exercises-for-sciatica)
- 5 Best Stretches and Exercises for Sciatica Pain (https://goodmancampbell.com/2025/11/best-stretches-and-exercises-for-sciatica-pain)
- Sciatica Exercises: 7 Stretches for Pain Relief at Home (2026) (https://optimoveclinic.com/sciatica-exercises-stretches-and-pain-relief)
- Which Exercises Are Recommended for Sciatica Treatment at Home? (https://spinenpain.org/which-exercises-are-recommended-for-sciatica-treatment-at-home)
- Cat-Cow Stretch: Enhance Spinal Flexibility for Sciatica Relief
- Effectiveness of Cat-Cow Yoga in Managing Chronic Low Back Pain (https://ctv.veeva.com/study/effectiveness-of-cat-cow-yoga-in-managing-chronic-low-back-pain)
- 5 Best Stretches and Exercises for Sciatica Pain (https://goodmancampbell.com/2025/11/best-stretches-and-exercises-for-sciatica-pain)
- Best Exercises for Sciatica Nerve Pain | Medici Spine Care (https://mediciortho.com/seo/best-exercises-for-sciatica-nerve-pain)
- 6 Best Exercises to Help Sciatica (https://health.usnews.com/wellness/fitness/articles/exercises-to-help-sciatica)
- Cobra Stretch: Target Lower Back Pain from Sciatica
- Dr. Devin Trachman Discusses Sciatica Stretches with Women’s World – PT Central (https://ptcentral.org/blog/dr-devin-trachman-discusses-sciatica-stretches-with-womens-world)
- Sciatica Pain Relief: Stretches and Exercises – CK Birla Hospital (https://ckbhospital.com/blogs/stretches-for-sciatica-pain)
- The McKenzie Cobra Stretch: Why It’s Failing Your Herniated Disc (https://backinshapeprogram.com/2026/03/the-mckenzie-cobra-stretch-why-its-failing-your-herniated-disc)
- Relieve Back Pain and Sciatica with the Cobra Stretch | Chiropractic Centre for Optimum Health (https://healingpower.ca/relieve-back-pain-and-sciatica-with-the-cobra-stretch)
- This Widely Promoted Back Exercise Might Cause Arthritis | The Center for Integrative and Functional Health and Wellness (https://thecifhw.com/this-widely-promoted-back-exercise-might-cause-arthritis)
- Child’s Pose Stretch: Gentle Relief for Sciatica Tension
- Back Pain and Sciatica: How the Child’s Pose Stretch Could Be Making It Worse | Back In Shape (https://backinshapeprogram.com/2023/05/back-pain-and-sciatica-how-the-childs-pose-stretch-could-be-making-it-worse)
- Yoga for Sciatica: Best Poses to Ease and Leg Pain – Relax The (https://relaxtheback.com/blogs/news/yoga-for-sciatica-best-poses-to-ease-back-and-leg-pain?srsltid=AfmBOoo_JRBBovLmlfaBd38_iMxPHIvHhSvNa2m4NApDAErCYKJWBCuq)
- Child’s pose stretch for sciatica – ifixyoursciatica.com (https://ifixyoursciatica.com/uncategorized/childs-pose-stretch-for-sciatica)
- Yoga for Sciatica: Poses to Reduce Nerve Pain (https://doctronic.ai/blog/yoga-for-sciatica-poses-to-reduce-nerve-pain)
- Physical Therapists and Doctors Recommend 7 Stretches to Relieve Sciatic Nerve Pain (https://prevention.com/fitness/fitness-tips/a70936958/sciatica-stretches-pain-relief)
- Bird-Dog: Improve Core Stability to Combat Sciatica
- Physical Therapist Shares an Underrated Core Exercise That Helps You Age in Reverse (https://mensjournal.com/health-fitness/physical-therapist-shares-underrated-core-exercise-helps-age-in-reverse-bird-dog)
- 7 ways to help nix sciatica pain (https://uhc.com/news-articles/healthy-living/7-ways-to-help-nix-sciatica-pain)
- The Top 5 Exercises to Relieve Sciatica Pain – Berman Physical Therapy (https://bermanpt.com/the-top-5-exercises-to-relieve-sciatica-pain)
- Clamshell: Strengthen Hips to Support Sciatica Relief
- Why You Should Be Doing the Clamshell Exercise Regularly | ISSA (https://issaonline.com/blog/post/why-you-should-be-doing-the-clamshell-exercise-regularly)
- ‘Clamshells’ Are A Knee And Back Pain-Friendly Way To Strengthen Your Balance (https://ca.news.yahoo.com/clamshells-knee-back-pain-friendly-112243836.html)
- Sciatica Exercises to Relieve Nerve Pain in Your Legs | JAG PT (https://jagpt.com/blog/sciatica-exercises-to-relieve-nerve-pain-in-your-legs)
- Clamshells: Boost Hip Strength and Stability Effectively (https://getlabtest.com/news/post/clamshells-hip-strength-stability-guide)
- Lower Trunk Rotation: Enhance Mobility for Sciatica Relief
- To Ease Sciatica, Keep Moving (https://nytimes.com/2025/11/05/well/move/exercise-sciatica-advice.html)
- turnto10.com (https://turnto10.com/features/health-landing-page/new-research-hopes-reduce-eliminate-lower-back-pain-doctors-nurses-practioners-february-12-2026)
- Sciatica Exercises: 7 Stretches for Pain Relief at Home (2026) (https://optimoveclinic.com/sciatica-exercises-stretches-and-pain-relief)
- Sciatica Exercises | What Physical Therapists Recommend (https://limitlesspts.com/sciatica-exercises-physical-therapy)
- Consult a Specialist: Ensure Safe Sciatica Exercise Practices
- Best Treatment Options for Low Back and Sciatica Pain in 2026 (https://centerforsportsinjury.com/blogs/best-treatment-options-low-back-sciatica-pain-2026)
- 2026 Sciatica Statistics: Prevalence, Recovery Rates & More (https://almadenfamilychiropractic.com/sciatica-statistics)
- Prevalence, risk factors, and awareness of sciatica symptoms and treatment approaches among adults in the Jazan region – Scientific Reports (https://nature.com/articles/s41598-025-27830-z)
- Sciatica Treatment Options in 2026 | ANSSI Wellness (https://anssiwellness.com/best-sciatica-treatments-2026-home-care-non-surgical)
- Sciatica Treatment in 2026: Smarter, Less Invasive, and Root-Cause Focused (https://linkedin.com/pulse/sciatica-treatment-2026-smarter-less-invasive-focused-dr-alexander-khygc)









