Introduction
Frozen shoulder, or adhesive capsulitis, can be a daunting challenge, often bringing painful stiffness and a frustratingly limited range of motion. We understand how this condition can disrupt your daily life, making even simple tasks feel overwhelming. As you navigate this journey, it’s crucial to recognize the phases of frozen shoulder – from the initial freezing to the eventual thawing. This understanding can empower you in managing your recovery.
What makes frozen shoulder particularly perplexing is the array of factors that can contribute to its onset, such as prolonged immobility and certain underlying health conditions. You are not alone in facing these challenges; many individuals grapple with similar struggles. It’s natural to feel a mix of frustration and concern as you seek to regain your mobility.
But there is hope. At our center, we are here to help you through this complex journey toward recovery. Our compassionate approach focuses on minimizing discomfort and guiding you back to a more active life. Together, we can work towards restoring your range of motion and alleviating the pain, ensuring you feel supported every step of the way.
Define Frozen Shoulder: Understanding Adhesive Capsulitis
[[[[[[[What is a frozen shoulder](https://mayoclinic.org/diseases-conditions/frozen-shoulder/symptoms-causes/syc-20372684)](https://mayoclinic.org/diseases-conditions/frozen-shoulder/symptoms-causes/syc-20372684)](https://mayoclinic.org/diseases-conditions/frozen-shoulder/symptoms-causes/syc-20372684)](https://mayoclinic.org/diseases-conditions/frozen-shoulder/symptoms-causes/syc-20372684)](https://mayoclinic.org/diseases-conditions/frozen-shoulder/symptoms-causes/syc-20372684)](https://mayoclinic.org/diseases-conditions/frozen-shoulder/symptoms-causes/syc-20372684)](https://mayoclinic.org/diseases-conditions/frozen-shoulder/symptoms-causes/syc-20372684), also known as adhesive capsulitis, can be a truly challenging condition that brings significant stiffness and pain, disrupting daily life. Many people find that this ailment develops gradually, leading to a frustrating limitation in their range of motion. At the heart of this issue is inflammation of the shoulder capsule, the connective tissue that surrounds the joint. This inflammation causes the capsule to thicken and tighten, restricting movement and leading to discomfort. You might experience a dull or that worsens with arm movement, making even simple tasks feel daunting.
The journey through frozen joint unfolds in three distinct phases: freezing, frozen, and thawing. During the freezing phase, which can last anywhere from 2 to 9 months, discomfort often escalates, and movement becomes increasingly restricted. Following this, the frozen phase lasts about 4 to 6 months, where you may notice a decrease in pain, but stiffness remains a significant hurdle. Finally, the thawing phase can extend from 5 to 24 months, during which you may begin to regain some movement in your arm. Understanding what is a frozen shoulder and its stages is crucial, as it emphasizes the importance of early intervention in managing this condition.
Research shows that frozen joint affects around 2% to 5% of the population each year, with a higher prevalence among individuals aged 40 to 60, particularly women. If you find yourself facing this challenge, know that effective management strategies are available.
- Physical therapy
- Medications like non-steroidal anti-inflammatory drugs (NSAIDs)
- In some cases, surgical options such as manipulation under anesthesia
can significantly improve your situation.
At Ponte Vedra Spine & Pain Center, we are dedicated to a comprehensive approach to pain management. We understand that it’s not just about alleviating symptoms; it’s about addressing the underlying causes of joint and musculoskeletal pain. Our orthopedic specialists emphasize that early intervention through physical therapy can help maintain mobility in your joint and prevent conditions like what is a frozen shoulder, leading to better long-term outcomes. Remember, you are not alone in this journey; we are here to help.
Explore Causes: Factors Leading to Frozen Shoulder
The exact cause of what is a frozen shoulder can be puzzling, but several factors are known to contribute to its development. Many people find that prolonged immobility – whether from an injury, surgery, or conditions like a stroke – can lead to this frustrating issue. Additionally, risk factors such as diabetes, thyroid disorders, and age, particularly for those between 40 and 60, can increase susceptibility. If you’ve experienced previous shoulder injuries or have certain autoimmune conditions, you might also be at a higher risk for developing adhesive capsulitis. Understanding these factors is crucial for both you and your healthcare provider, as it helps identify those who may be at risk and allows for to be put in place.
If you’re facing severe or persistent joint discomfort, it’s important to reach out for medical assistance, especially if you’re noticing symptoms like swelling, redness, or a loss of joint function. Alongside medical treatments, there are effective non-medication strategies that can significantly help manage joint pain. Tailored exercise programs and lifestyle changes can make a real difference. Strengthening exercises can relieve pressure on your joints, while maintaining a healthy weight and following an anti-inflammatory diet can further support your joint health. Remember, you are not alone in this journey, and we are here to help you find the best path forward.
Identify Symptoms: Recognizing Frozen Shoulder Signs
What is a frozen shoulder, or adhesive capsulitis, can be a challenging experience that typically unfolds through three distinct phases:
- The freezing phase
- The frozen phase
- The thawing phase
In the freezing phase, many patients feel a dull or aching discomfort in the outer part of the arm, which can become more pronounced at night. This period can last anywhere from 6 weeks to 9 months, during which stiffness begins to set in, significantly limiting shoulder movement. We understand how frustrating this can be, as daily activities become increasingly difficult.
As the condition progresses into the frozen phase, which lasts about 4 to 6 months, you might notice that while the pain may lessen, the stiffness remains. This can make even the simplest tasks feel overwhelming. It’s important to acknowledge what is a frozen shoulder and how it can impact your quality of life, leaving you feeling isolated and frustrated.
Finally, the thawing stage brings a gradual improvement in your range of motion, but this process can take anywhere from 6 months to 2 years to fully restore. Recognizing these symptoms early is crucial. Prompt intervention can lead to more effective management and better outcomes for those affected. At Ponte Vedra Spine & Pain Center, we are here to help. We offer innovative pain management solutions, including advanced injections and minimally invasive treatments, designed to help you reclaim your life.
It’s also worth noting, as highlighted by the American Shoulder and Elbow Surgeons, that individuals with diabetes and thyroid conditions face a higher risk of developing adhesive capsulitis. This emphasizes the importance of awareness, especially for those who may be more vulnerable. Remember, you are not alone in this journey; we are here to support you every step of the way.
Review Treatments: Managing and Alleviating Frozen Shoulder
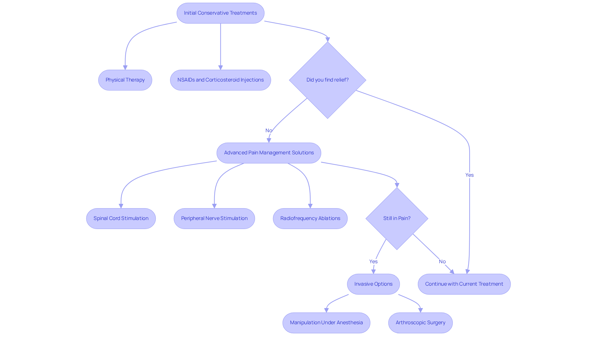
Dealing with what is a frozen shoulder can be incredibly frustrating and painful. You might find that simple tasks become challenging, impacting your daily life and overall well-being. We understand how this struggle can feel isolating, but you are not alone in this journey.
At Ponte Vedra Spine & Pain Center, we believe in starting with compassionate, conservative approaches to treatment. Our physical therapy focuses on gentle stretching and strengthening exercises, helping you regain mobility at your own pace. To ease discomfort and inflammation, we may recommend nonsteroidal anti-inflammatory drugs (NSAIDs), providing you with some relief as you work towards recovery. In certain situations, corticosteroid injections can also offer significant comfort.
If these initial treatments don’t bring the relief you need, we offer advanced pain management solutions tailored to your specific condition. Techniques like:
- Spinal cord stimulation
- Peripheral nerve stimulation
- Radiofrequency ablations
are designed to effectively address shoulder issues, ensuring you receive the best care possible.
Should conservative methods not yield the desired results, we may consider more invasive options, such as:
- Manipulation under anesthesia
- Arthroscopic surgery
to help release the tight capsule. Our goal is to empower you with knowledge about these treatment modalities, so you can actively engage in your care and make informed decisions about your recovery.
With the of Dr. Eli Loch and our dedicated team, you can feel confident that you are receiving compassionate care every step of the way. We are here to help you navigate this journey towards healing.
Conclusion
Understanding frozen shoulder, or adhesive capsulitis, is crucial for anyone grappling with its painful effects. This condition can bring significant discomfort and stiffness, making everyday activities feel daunting. It’s important to be aware of its causes, symptoms, and treatments to manage it effectively. Recognizing the three phases of frozen shoulder – freezing, frozen, and thawing – can empower individuals to navigate their recovery journey and seek the right help early on.
We understand that factors like prolonged immobility, age, and underlying health conditions can contribute to frozen shoulder. The journey can be tough, but it’s essential to know that there are effective strategies available.
- Physical therapy
- Medication
- Advanced treatment options
These play a vital role in alleviating pain and restoring mobility. Moreover, making lifestyle changes and seeking early intervention can lead to better long-term outcomes, offering hope for a brighter future.
In conclusion, taking proactive steps to address frozen shoulder is imperative. Whether it’s seeking medical advice or engaging in preventive measures, you are not alone in this journey. By understanding the intricacies of this condition and the treatment options available, you can reclaim your mobility and enhance your quality of life. The path may be challenging, but with the right support and resources, recovery from frozen shoulder is within reach. We are here to help you every step of the way.
Frequently Asked Questions
What is frozen shoulder, also known as adhesive capsulitis?
Frozen shoulder, or adhesive capsulitis, is a condition characterized by significant stiffness and pain in the shoulder, caused by inflammation of the shoulder capsule. This inflammation leads to thickening and tightening of the capsule, restricting movement and causing discomfort.
What are the symptoms of frozen shoulder?
Symptoms include a dull or aching pain that worsens with arm movement and a gradual limitation in the range of motion, making daily tasks challenging.
What are the phases of frozen shoulder?
Frozen shoulder progresses through three distinct phases: 1. Freezing Phase: Lasts 2 to 9 months with escalating discomfort and restricted movement. 2. Frozen Phase: Lasts about 4 to 6 months, where pain may decrease, but stiffness remains significant. 3. Thawing Phase: Can extend from 5 to 24 months, during which some movement in the arm may begin to return.
How common is frozen shoulder?
Frozen shoulder affects around 2% to 5% of the population each year, with a higher prevalence in individuals aged 40 to 60, particularly women.
What management strategies are available for frozen shoulder?
Effective management strategies include physical therapy, medications like non-steroidal anti-inflammatory drugs (NSAIDs), and in some cases, surgical options such as manipulation under anesthesia.
Why is early intervention important in managing frozen shoulder?
Early intervention through physical therapy can help maintain joint mobility and prevent long-term complications associated with frozen shoulder, leading to better outcomes.
List of Sources
- Define Frozen Shoulder: Understanding Adhesive Capsulitis
- Frozen shoulder – Symptoms and causes (https://mayoclinic.org/diseases-conditions/frozen-shoulder/symptoms-causes/syc-20372684)
- What Is Frozen Shoulder? (https://my.clevelandclinic.org/health/diseases/frozen-shoulder-adhesive-capsulitis)
- Frozen Shoulder – Adhesive Capsulitis – OrthoInfo – AAOS (https://orthoinfo.aaos.org/en/diseases–conditions/frozen-shoulder)
- Explore Causes: Factors Leading to Frozen Shoulder
- Frozen shoulder – Symptoms and causes (https://mayoclinic.org/diseases-conditions/frozen-shoulder/symptoms-causes/syc-20372684)
- Frozen Shoulder – Adhesive Capsulitis – OrthoInfo – AAOS (https://orthoinfo.aaos.org/en/diseases–conditions/frozen-shoulder)
- Identify Symptoms: Recognizing Frozen Shoulder Signs
- What Is Frozen Shoulder? (https://my.clevelandclinic.org/health/diseases/frozen-shoulder-adhesive-capsulitis)
- Frozen Shoulder – Adhesive Capsulitis – OrthoInfo – AAOS (https://orthoinfo.aaos.org/en/diseases–conditions/frozen-shoulder)
- Frozen shoulder – Symptoms and causes (https://mayoclinic.org/diseases-conditions/frozen-shoulder/symptoms-causes/syc-20372684)




